敘事力計畫 - 課程設計理念與規劃
by 邱雲翔, 2016-10-02 17:44, 人氣(3365)
本計畫「技職體系中說理達情分組報告敘事力養成計畫」以上下學期各四門課配搭完成, 以兩門通識課程兩門專業課程搭配。分別是「環境能源」、「服務型機器人」、「情緒與訊號」三 組跨領域的概念而來,各門課程皆要求修課同學要跨領域共學,且於期末第十六週完成各課程 教師規劃之分組報告,參與期末成果展--海報分組報告競賽。
如同前期計畫,本次仍以「短講力」為計畫最重要的敘事能力,強化同學短講口語表達為 首要目標,且目標對象是技職體系中工程學系的同學,因為人數最多,也最需要強化口語表達 能力。由於工科同學咸以為「我很用心」就足夠了,畢竟連系上的專業教授們也都是「多做少 言」的典範。但現今社會不僅要能做,還要能說理達情。
但短講第一要素不在口語表達而已,一個人講的再好聽有條理,如果內心沒有那份熱情, 不願與人連結,也是孤芳自賞而已,所以分組報告要做好必須以(熱情力+溝通力)內力引導加上 外功操練(短講力+簡報力),才能成功。
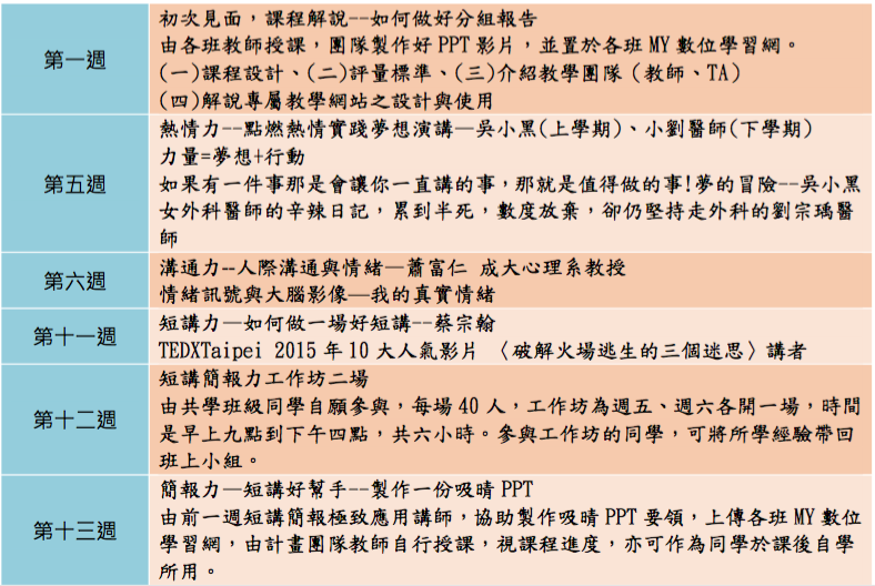
其實在校園課堂內真正有 18 分鐘短講的機會是很少的,比較常見的則是同學們的分組口頭報告。分組報告,從事前的人員配對、工作分配、人際溝通、到書面報告撰寫、PPT 製作、到 上台口語報告,有很多環節都有可以施力的地方。所以這次四週共同教材部份,仍維持從熱情 力、溝通力、短講力、簡報力四大方向著手。
(一)敘事力課程群組關連結構圖

共同教材部份規劃如下:三次的校外專家演講+簡報力工作坊,之後簡報力工作坊的重點會由計 畫團隊製作影像檔,讓每位同學都可以學習。此外本次計畫的演講方式有所調整,改變以往調課 到週三 78 節的共同時段,讓四班同學 200 位同聽一場的方式;進化成將共學的群組課程兩班排 課於週三 34 節以及週三 56 節,講者則是同講題於上下午各一場,聽眾約是 100 位同學,相信聽 講學習效果更好。


(二)利他精神綜整議題、實踐內涵、主要敘事類型與聯合成果展:
如同前期計畫,本次仍以「短講力」為計畫最重要的敘事能力,強化同學短講口語表達為 首要目標,且目標對象是技職體系中工程學系的同學,因為人數最多,也最需要強化口語表達 能力。由於工科同學咸以為「我很用心」就足夠了,畢竟連系上的專業教授們也都是「多做少 言」的典範。但現今社會不僅要能做,還要能說理達情。
但短講第一要素不在口語表達而已,一個人講的再好聽有條理,如果內心沒有那份熱情, 不願與人連結,也是孤芳自賞而已,所以分組報告要做好必須以(熱情力+溝通力)內力引導加上 外功操練(短講力+簡報力),才能成功。
其實在校園課堂內真正有 18 分鐘短講的機會是很少的,比較常見的則是同學們的分組口頭報告。分組報告,從事前的人員配對、工作分配、人際溝通、到書面報告撰寫、PPT 製作、到 上台口語報告,有很多環節都有可以施力的地方。所以這次四週共同教材部份,仍維持從熱情 力、溝通力、短講力、簡報力四大方向著手。
(一)敘事力課程群組關連結構圖

共同教材部份規劃如下:三次的校外專家演講+簡報力工作坊,之後簡報力工作坊的重點會由計 畫團隊製作影像檔,讓每位同學都可以學習。此外本次計畫的演講方式有所調整,改變以往調課 到週三 78 節的共同時段,讓四班同學 200 位同聽一場的方式;進化成將共學的群組課程兩班排 課於週三 34 節以及週三 56 節,講者則是同講題於上下午各一場,聽眾約是 100 位同學,相信聽 講學習效果更好。


(二)利他精神綜整議題、實踐內涵、主要敘事類型與聯合成果展: