位置:
南臺科技大學公民素養陶塑計畫 >
重要事項公告
宿舍「三自書院」招募小來恩群喔!!
by emmanini, 2013-03-20 16:34:56, 人氣(1601)
宿舍「三自書院」成立了!
自102學年開始將成立20群「來恩群」
(所設定類群計有語文群、證照群、專題群、社會關懷群、藝文群、
創意群、生涯定向群、其他具自主學習性質活動群等),
欲組隊參加「來恩群」的的同學,
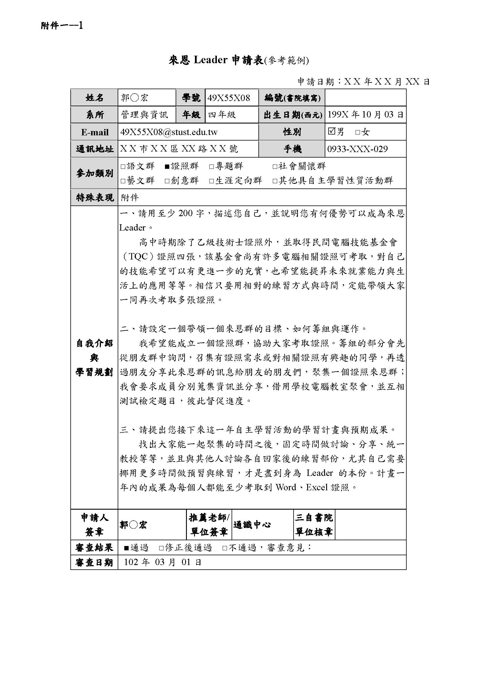
請自行下載「來恩Leader申請表」填寫,
並於3月15日前送至生輔組李教官處(L102),
4月15日前完成「三自書院來恩群自主學習計畫申請表」(含組員名單) (申請範本如附件一--2),
表格可自行擴充(原則以一張A4為主),送生輔組李教官處,經審查合格的群組全體組員,
102年可優先住宿(仍須參與抽籤登記),「三自書院招募細則」請詳細閱讀本次公告,
另將於3/27下午於N棟音樂廳辦理說明會喔,請大家踴躍參加!!



